Giới thiệu
Dịch vụ
Khai thác ICD và Cảng Container Quốc tế
Khai thác cảng nổi
Tiếp nhận hàng hóa xuất nhập khẩu
Depot và sửa chữa container
Dịch vụ cho thuê container
Dịch vụ bảo trì và sửa chữa container lạnh
Port Logistics
Vận tải đường bộ
Vận tải đường sông
Vận tải đường biển
Vận tải hàng dự án
Đại lý giao nhận
Đại lý tàu biển
Kê khai hải quan
Kho bãi
Tin tức
Hoạt động kinh doanh
Phát triển bền vững ESG
Mạng lưới dịch vụ
Hỗ trợ
Thông báo
Bảng giá
Biểu mẫu
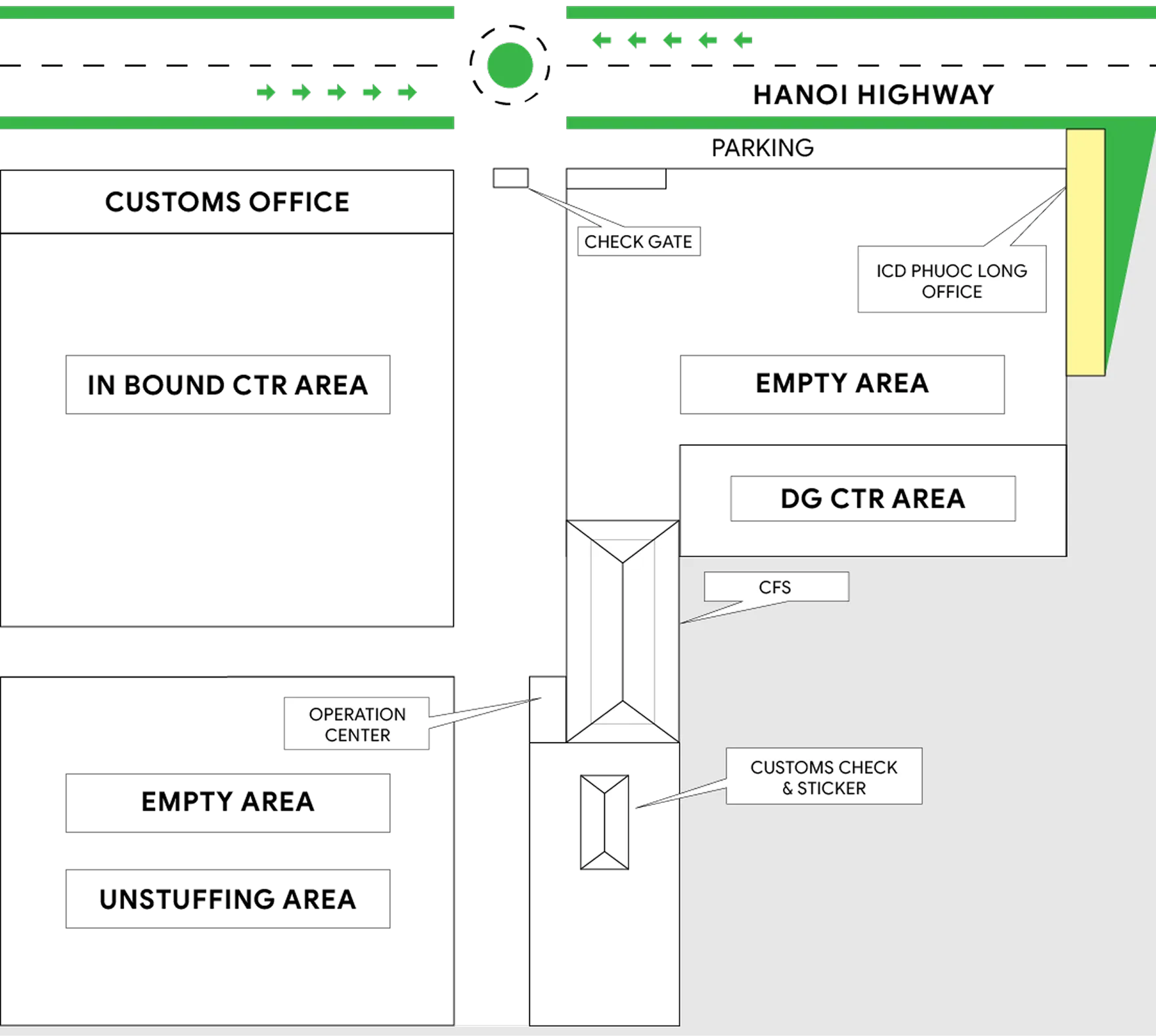
Sơ đồ cảng
Hướng dẫn quy trình
Danh bạ
Hỏi đáp
Liên hệ
Tuyển dụng
VN
EN
Smartport
Home
-
Hỗ trợ
-
Sơ đồ cảng
Hỗ trợ
Thông báo
Bảng giá
Biểu mẫu
Sơ đồ cảng
Hướng dẫn quy trình
Danh bạ
Hỏi đáp
Liên hệ
Sơ đồ cảng
Phuoc Long ICD 1
Sơ đồ cảng
Phuoc Long ICD 3
Gửi mail
Gọi điện